当前位置: 首页 > 新闻中心 > Mksport体育新闻 >
发布时间:2024-09-23 访问次数:
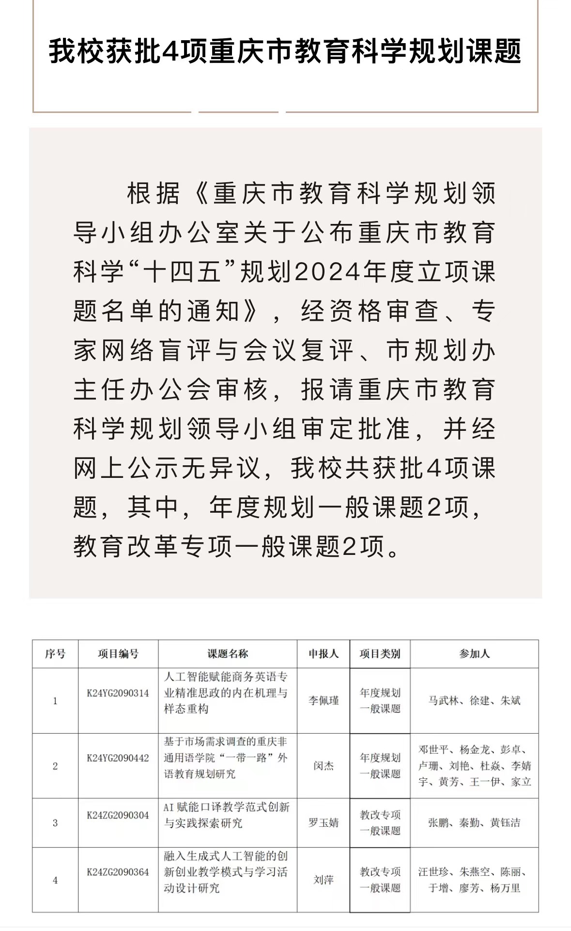
近日,接重庆市教育科学规划领导小组办公室通知,公司罗玉婧老师及其课题团队申报的《AI赋能口译教学范式创新与实践探索研究》成功获批重庆市教育科学“十四五”规划2024年度课题立项。
随着AI人工智能、大数据、云计算以及物联网技术为代表的数字技术快速发展,数字技术成为推动我国高等教育改革和课堂教学创新的强大动力,数字技术与高等教育的深入融合,对人才培养模式、资源建设、课堂教学、评价方式和教员工态体系构建带来了崭新的机遇和挑战。在此背景下,该课题依托本院虚拟仿真实训系统,将虚拟仿真、微课视频、翻译技术等有机融入口译课堂实体教学,赋能教学模式、教学素材、教学环节及教学评价,为搭建课程教学设计提供新平台,为完善专业教学课程体系提供新思路。
公司历来高度重视信息化技术的教学应用,着力开展数字信息技术与翻译教学的深度融合,以数字赋能重塑人才培养、课堂教学创新以及教学评价模式,满足区域经济社会发展趋势对翻译人才的需求,进一步推动数字技术与高等教育的深度融合发展。
